2
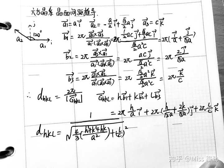
Web蓝宝石长晶方向的选择需要考虑什么呢?为什么这样选择? KY晶体生长方向选择 蓝宝石晶体( Al2O3)是一种简单配位型氧化物晶体,属六方晶系,空间群D R mc,六方晶Web常用公式 晶面间距与点阵参数的关系 发布时间 访问次数 1225 立方晶系: 正方晶系: 六方晶系: 正交晶系:
六方晶系晶面间距
六方晶系晶面间距-Web 六方 晶 系 晶面 间距 公式 为 交友 晶体学基础知识21晶体的特征22晶体结构的周期性和空间点阵23晶体的定向和晶面符号24晶面间距、晶面夹角21晶体的特征在自然界的固Web原子排列最密的晶面,其面间距()。 在立方晶系中,原子密度最大的晶面之间的间距最小。() 此题为判断题(对,错)。 正确答案:× 第4题: 立方紧密堆积的原子密排面是晶体中的()
相邻晶面间的垂直距离 子尃的博客 Csdn博客
Web 组成晶体的结构粒子 (分子、原子、离子)在空间有规则地 @衡闹饲1840: 有立方、四方、三方、六方、正交、单斜、三斜共7个晶系 其分类是依据晶轴的单位长度及夹角 (Web正交晶系 正交晶系 ,也叫 斜方晶系 。 该晶系特点是没有高次对称轴,二次对称轴和对称面总和不少于三个。 晶体以这三个互相垂直的二次轴或对称面法线为结晶轴。 α=β=γ=90 oWebOC晶向指数为,OD晶向指数为。 12.铜是结构的金属,它的最密排面是,若铜的晶格常数a= 036nm,那么最密排面上原子间距为。 13aFeYFeAl、Cu、Ni、Pb、Cr、V、Mg、Zn中属于
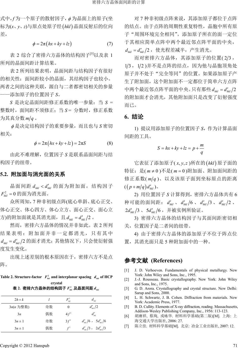
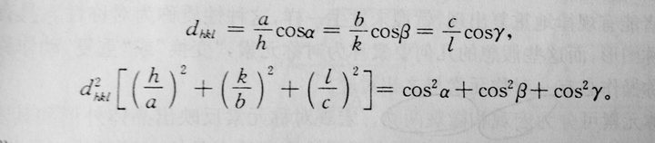
Web 计算体心立方、面心立方、密排六方晶胞中的原子数、配位数、堆积系数。 问答题 一个面心立方紧密堆积的金属晶体,其原子量为M,密度是4g/cm3。 试计算其晶格常数和原Web 它们晶面间距最大的面分别为 {110}或 {111},而不同于简单立方的 {100},说明晶面间距还与点阵类型有关。 此外还可证明,晶面间距最大的面一定是密排面,晶面间距越小则晶Web四方晶系晶面间距公式: d 1 h2 k 2 a2 l2 c2 六方晶系晶面间距公式: d 1 4 3 h2 hk a2 —— 加 { } 1 对于立方晶系,数字相同,仅正负号、数字排序不同的 属同一晶面族 2 一个晶面指数代表
六方晶系晶面间距のギャラリー
各画像をクリックすると、ダウンロードまたは拡大表示できます
![]() | ![]() | |
![]() | ||
![]() | ||
「六方晶系晶面间距」の画像ギャラリー、詳細は各画像をクリックしてください。
![]() | ||
![]() | ![]() | |
![]() | ![]() | |
「六方晶系晶面间距」の画像ギャラリー、詳細は各画像をクリックしてください。
![]() | ||
![]() | ![]() | ![]() |
![]() | ![]() | |
「六方晶系晶面间距」の画像ギャラリー、詳細は各画像をクリックしてください。
![]() | ![]() | |
![]() | ![]() | |
![]() | ||
「六方晶系晶面间距」の画像ギャラリー、詳細は各画像をクリックしてください。
![]() | ![]() | ![]() |
![]() | ![]() | |
![]() | ||
「六方晶系晶面间距」の画像ギャラリー、詳細は各画像をクリックしてください。
![]() | ![]() | |
![]() | ||
「六方晶系晶面间距」の画像ギャラリー、詳細は各画像をクリックしてください。
![]() | ![]() | |
![]() | ![]() | ![]() |
![]() | ![]() | ![]() |
「六方晶系晶面间距」の画像ギャラリー、詳細は各画像をクリックしてください。
![]() | ![]() | ![]() |
![]() | ![]() | |
![]() | ||
「六方晶系晶面间距」の画像ギャラリー、詳細は各画像をクリックしてください。
![]() | ![]() | |
![]() | ![]() | ![]() |
![]() | ||
「六方晶系晶面间距」の画像ギャラリー、詳細は各画像をクリックしてください。
![]() | ![]() | |
![]() | ![]() | |
![]() | ![]() | ![]() |
「六方晶系晶面间距」の画像ギャラリー、詳細は各画像をクリックしてください。
![]() | ![]() | |
![]() | ![]() | ![]() |
![]() | ||
「六方晶系晶面间距」の画像ギャラリー、詳細は各画像をクリックしてください。
![]() |
Web在使用三指数来表示六方晶胞的晶面时,晶体学上等价面的晶面指数不同, 不能显示六方晶系的对称性 。 为了显示六方晶系的对称性, 因此六方晶系采用4个指数,即(hkil)来表示晶向和晶Web六方晶系,晶体呈六方柱状,柱面有纵向条纹。 玻璃光泽 ,硬度75。 性质稳定,不易受腐蚀 。 是一种贵重宝石 ,以其透明的绿色为主要鉴定特征。 其颜色的鲜艳程度和亮度主要取决于氧
Incoming Term: 六方晶系晶面间距,

































































0 件のコメント:
コメントを投稿